Tuesday April 2026

হটলাইন

কনটেন্টটি শেষ হাল-নাগাদ করা হয়েছে: বুধবার, ৩০ আগস্ট, ২০২৩ এ ১১:৩২ AM

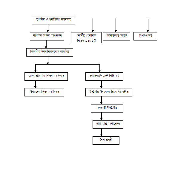
সাংগঠনিক কাঠামো

কন্টেন্ট: পাতা

সাংগঠনিক কাঠামো

ফাইল ১

এক্সেসিবিলিটি

স্ক্রিন রিডার ডাউনলোড করুন